We just finished etching the first prototype. This time, our exposure was a bit fuzzy and we didn’t etch long enough. A bit disappointing after our beginner’s luck with the H-bridge prototype… but we’ll get better!
Everyone Can Code
I stopped at a gas station that I frequent today and one of the regular attendants greeted me (I live in Oregon, where they don’t trust us with gas). This time however, he studied me a little closer, looked my car over, and finally back at me to say… “I gotta ask, how… what do […]
Rapid Development Continues
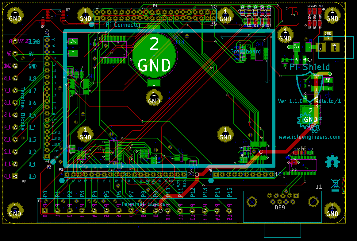
We received our order of the Pi Shield 1.1.0! We were very excited to start testing the new design since it included many updates. Aaron started with the power supply and quickly noticed a problem. After some troubleshooting, we found that the ground plane had been shorted with the 5 volt supply. We double checked […]
Pi Shield for Raspberry Pi — 2?
Today’s announcement about the new Raspberry Pi 2 Model B is quite exciting! While we’re still testing version 1.1.0 of the Pi Shield PCB, we’ll also be confirming compatibility with the latest variant of the Raspberry Pi. Preliminarily, everything looks good and the Pi Shield should be 100% compatible. If you haven’t heard about the […]
Pi Shield for Raspberry Pi — Pre-Beta Boards Ordered
We’ve decided to order a small batch of 15 pre-beta v1.1.0 boards, which we will assemble by hand and use for the beta documentation sprint. This will allow us to validate the board redesign before spending thousands of dollars on a beta prototype batch that comes assembled. The boards should be here within two weeks, […]
Pi Shield for Raspberry Pi — Pricing Information
Some of you have asked about the high price for the beta boards, and we wanted to clarify: The beta boards are a small production batch, so the per-board cost is much higher. We’re still targeting less than $15 for the final production version. If you get in on the beta, you’d be helping support […]
Pi Shield for Raspberry Pi — Beta Open for Pre-Orders!
We’re close to having Pi Shield for Raspberry Pi beta boards manufactured, so we are now accepting a limited number of pre-orders. To celebrate the project’s success so far, we’ve discounted the initial pre-orders by $40! Head over to the product page or use the convenient add to cart button below: [add_to_cart sku=”TN042-00071″]
Pi Shield for Raspberry Pi — and Others, Like ODROID C1!
Low-cost single-board computers are steadily gaining in popularity. While the Pi Shield was originally conceived in the era of (and targetted at) the very first Raspberry Pi revision, we’ve worked hard to keep compatibility with other SBCs as we revise the design. So far, we’re compatible with every Raspberry Pi model and revision, and even […]
Pi Shield level-translated SPI test successful!
Tonight I succesfully verified the SPI bus works through the level translator by wiring up a MAX7219CNG LED controller with eight 7-segment LEDs. Only a few more issues to close before we can resolve version 1.1.0!
Pi Shield 1.0.0 – A Great Learning Experience…
The Boards Are Finally Here I received our boards on the 1st of July and they looked great! Here are the first looks…



